Ir para o conteúdo principal
Ir para o menu de navegação principal
Ir para o rodapé
Open Menu
Revista Eletrônica de Iniciação Científica em Computação
SOL
Anais
Periódicos
Livros
Preprints
Edições Regulares
Edições Especiais
Sobre as Edições Especiais
Edições Especiais Publicadas
Sobre
Sobre a Revista
Equipe Editorial
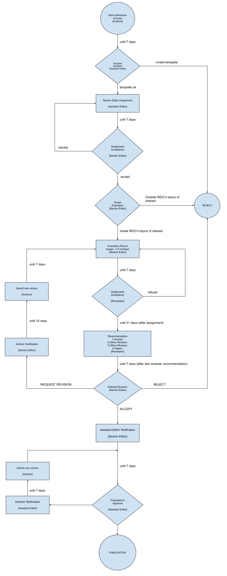
Processo de Avaliação
Submissões
Contato
Buscar
Buscar
Cadastro
Acesso
Buscar
Buscar
Processo de Avaliação
Enviar Submissão
Enviar Submissão
Idioma
Português (Brasil)
English
Español (España)